Vai al contenuto principale
  • Tutte le news
  • Approfondimenti
  • Attualità
  • Curiosità
  • Anteprime
  • Test
  • Turismo
  • Listino nuovo
  • Annunci moto
Guardaci su Youtube
Abbonati ora
Leggi la rivista
Abbonati
Abbonati oraLeggi la rivista

Temi caldi

  • Promozione abbonamenti
  • Migliori moto: le top 10
  • youtube
CFMOTO

NotizieCFMOTO

  • Modelli
  • Annunci
  • Notizie
  • Foto
  • Video
La Cina è pronta a prendersi il mercato delle SBK?
Anteprime

La Cina è pronta a prendersi il mercato delle SBK?

Grazie anche alle joint-venture con MV Agusta e KTM i brand cinesi ora puntano a competere seriamente nel mercato delle maxi da 200 CV

Paolo GradizziPaolo Gradizzi

CFMoto 800NK Sport e 800NK Advanced: prezzo e colorazioni
Anteprime

CFMoto 800NK Sport e 800NK Advanced: prezzo e colorazioni

Rivoluzione supersportive: arrivano le cinesi
Anteprime

Rivoluzione supersportive: arrivano le cinesi

Michele LallaiMichele Lallai

Prova CFMOTO 800NK: artiglieria cinese VIDEO
Primo Contatto

Prova CFMOTO 800NK: artiglieria cinese VIDEO

CFMoto, aumenta la quota in Pierer Mobility
Attualità

CFMoto, aumenta la quota in Pierer Mobility

Test CFMOTO 800 NK, i voti del #SottoEsame
Primo Contatto

Test CFMOTO 800 NK, i voti del #SottoEsame

L’offensiva del marchio cinese sembra inarrestabile: l’ultima arma è una naked efficace, divertente e ben equipaggiata. Qualche difetto di gioventù, soprattutto sul fronte elettronica, ma il prezzo è davvero invitante. Eccola alla prova dei voti

Alessandro CodognesiAlessandro Codognesi

CFMoto: “Un’azienda giovane con grandi capitali: andremo lontano”
Approfondimenti

CFMoto: “Un’azienda giovane con grandi capitali: andremo lontano”

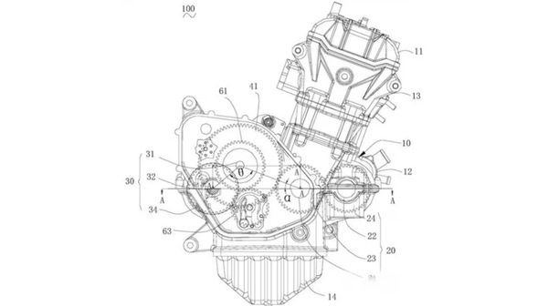
La Cina apre al tre cilindri: cosa svelano i primi disegni di CFMoto
Anteprime

La Cina apre al tre cilindri: cosa svelano i primi disegni di CFMoto

Top5: le modern classic più cool del 2023
Approfondimenti

Top5: le modern classic più cool del 2023

CFMoto sta per presentare la "mini" Papio XO-2: l'annuncio già in estate?
Anteprime

CFMoto sta per presentare la "mini" Papio XO-2: l'annuncio già in estate?

CFMoto, in arrivo due minicross elettriche
Off-Road

CFMoto, in arrivo due minicross elettriche

CFMoto 300CL-X Heritage: new entry in grande stile
Anteprime

CFMoto 300CL-X Heritage: new entry in grande stile

Test CFMoto 450SR, i voti del #SottoEsame
Primo Contatto

Test CFMoto 450SR, i voti del #SottoEsame

Alessandro CodognesiAlessandro Codognesi

CFMoto 800NK, Come cambia: proto vs. serie
Approfondimenti

CFMoto 800NK, Come cambia: proto vs. serie

Michele LallaiMichele Lallai

CFMoto, 800 NK e l'800NK High End in Italia con tanto di promozione
Naked

CFMoto, 800 NK e l'800NK High End in Italia con tanto di promozione

CFMoto, il concept dello scooter elettrico Magnet diventa realtà?
Green

CFMoto, il concept dello scooter elettrico Magnet diventa realtà?

CFMoto, nuovi dettagli della roadster 800NK: anche per patente A2
Anteprime

CFMoto, nuovi dettagli della roadster 800NK: anche per patente A2

Ponte Cina-Europa: l'intreccio degli affari con l'oriente
Attualità

Ponte Cina-Europa: l'intreccio degli affari con l'oriente

Michele LallaiMichele Lallai

La carica delle 400: piccole sportive crescono
Anteprime

La carica delle 400: piccole sportive crescono

Michele LallaiMichele Lallai

CFMoto, cura di vitamine per la naked NK: il V2 KTM per una maxi-roadster
Anteprime

CFMoto, cura di vitamine per la naked NK: il V2 KTM per una maxi-roadster

Precedente
  • 1
  • ...
  • 3
  • 4
  • 5
  • 6
Successiva
Copertina InMoto
Copertina InMoto
Copertina InMoto

Insieme per passione

Abbonati all’edizione digitale e leggi la rivista, gli arretrati e i contenuti multimediali su tutti i tuoi dispositivi.

Abbonati a partire da € 21,90

Abbonati

Sei già abbonato?Accedi e leggi

Iscriviti alla newsletter

Le notizie più importanti, tutte le settimane, gratis nella tua mail

Premendo il tasto “Iscriviti ora” dichiaro di aver letto la nostra Privacy Policy e di accettare le Condizioni Generali di Utilizzo dei Siti e di Vendita.

Network

  • Auto
  • Autosprint
  • Inmoto
  • Motosprint
  • Guerin Sportivo
  • Store

Utilities

  • News
  • Test
  • Turismo
  • Anteprime
  • Scooter
  • Green
  • Abbigliamento
  • Accessori
  • Foto
  • Video
  • Newsletter
  • Condizioni Generali
  • Nota Legale
  • Cookie Policy
  • Abbonamenti
  • Privacy Policy
  • Pubblicità
  • Mappa del sito
  • Edizione Digitale

Corriere dello Sport S.r.l. • Copyright © 2025
Partita IVA: 00878311000 • Tutti i diritti Riservati

Pagina 4 | CFMOTO : tutti i modelli e prezzi aggiornati | InMoto.it